开云(中国)
产品服务
人力外包
灵活用工
劳务派遣
招聘流程外包
猎头服务
残疾人安置
技术平台
欢创招聘系统
欢创eHR SaaS
蓝薪云人事
欢创灵工
欢创背调服务
服务案例
党支建设
党支介绍
党支活动
新闻动态
集团新闻
集团风采
人力资讯
行业动态
招贤纳士
内部招聘
外部招聘
走进欢创
集团介绍
开云(中国)
企业文化
联系我们
招标资讯
招标公告
招标预审公示
中标公告
English
400-888-3323
020-22091341
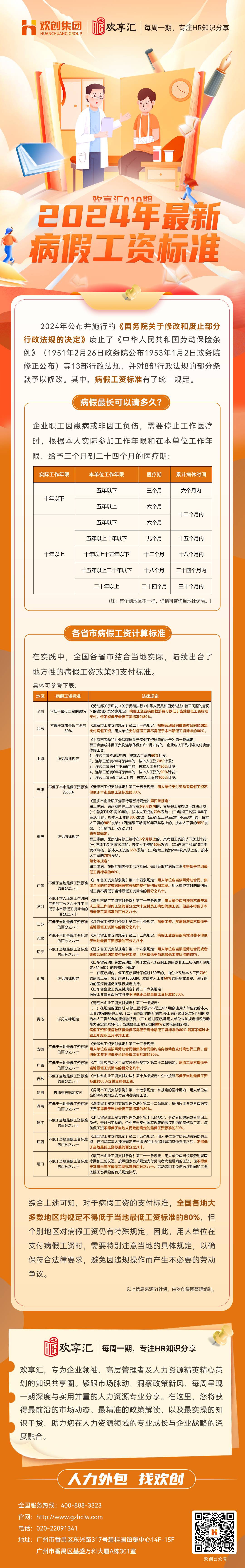
欢享汇 | 2024年最新病假工资标准
时间:2024-10-18
浏览: 3433
上一篇:
人力资源新闻速递|3分钟掌握本周国内人力快讯
下一篇:
案例 | 员工放弃社保,企业被判承担40%补缴滞纳金
在线咨询
联系电话
官方微信
返回顶部
欢迎留言
提示
确定
开云手机入口
|
leyu乐鱼·官方web站登录入口
|
华体会网页版
|
开云(中国)Kaiyun·官方网站
|
MK平台
|
乐鱼网页版登录界面
|
HTH.COM
|
九州官方网站入口
|
星空体育·(StarSky Sports)官方网站
|